Centro para desarrolladores

Microsoft para desarrolladores de JavaScript

Todo desde Microsoft para desarrolladores de JavaScript

Agente de IA con herramientas de MCP mediante LangChain.js

Agente de IA con herramientas de MCP mediante LangChain.js

📢 ¡Celebramos LangChain v1 con un nuevo ejemplo integral! Ai Agents + MCP para interactuar con una API de Burger y ejecutar sin servidor en Azure.

Novedades ✨

  • La Cumbre de Inteligencia Artificial de OSS: Construcción con LangChain

    La Cumbre de IA de OSS es un evento interactivo en línea diseñado para mostrar cómo los marcos de inteligencia artificial de código abierto permiten a los desarrolladores crear, innovar y escalar más rápido. Destacamos LangChain, el marco líder para crear aplicaciones controladas por IA en Python y JavaScript.

    Registro para el evento ›
  • Dentro de la serie Microsoft Foundry

    Consulte demostraciones prácticas y tutoriales técnicos que muestran cómo integrar los modelos, herramientas y características más recientes de Microsoft Foundry en sus flujos de trabajo.

    Ver serie ›
  • Lección de MCP en el curso de IA Generativa con JS

    Complete esta lección para empezar a trabajar con MCP para estandarizar cómo exponer mensajes, recursos y herramientas

    Tomar lección ›
  • Protocolo del modelo de contexto para principiantes

    Nivele sus aptitudes de inteligencia artificial con el Protocolo de contexto de modelo (MCP)! El curso MCP para principiantes de Microsoft está aquí!

    Ir al plan de estudios ›
  • Impresionantes personalizaciones de Copilot de GitHub

    Instrucciones, avisos y configuraciones aportados por la comunidad para ayudarle a aprovechar al máximo GitHub Copilot.

    Ver personalizaciones ›
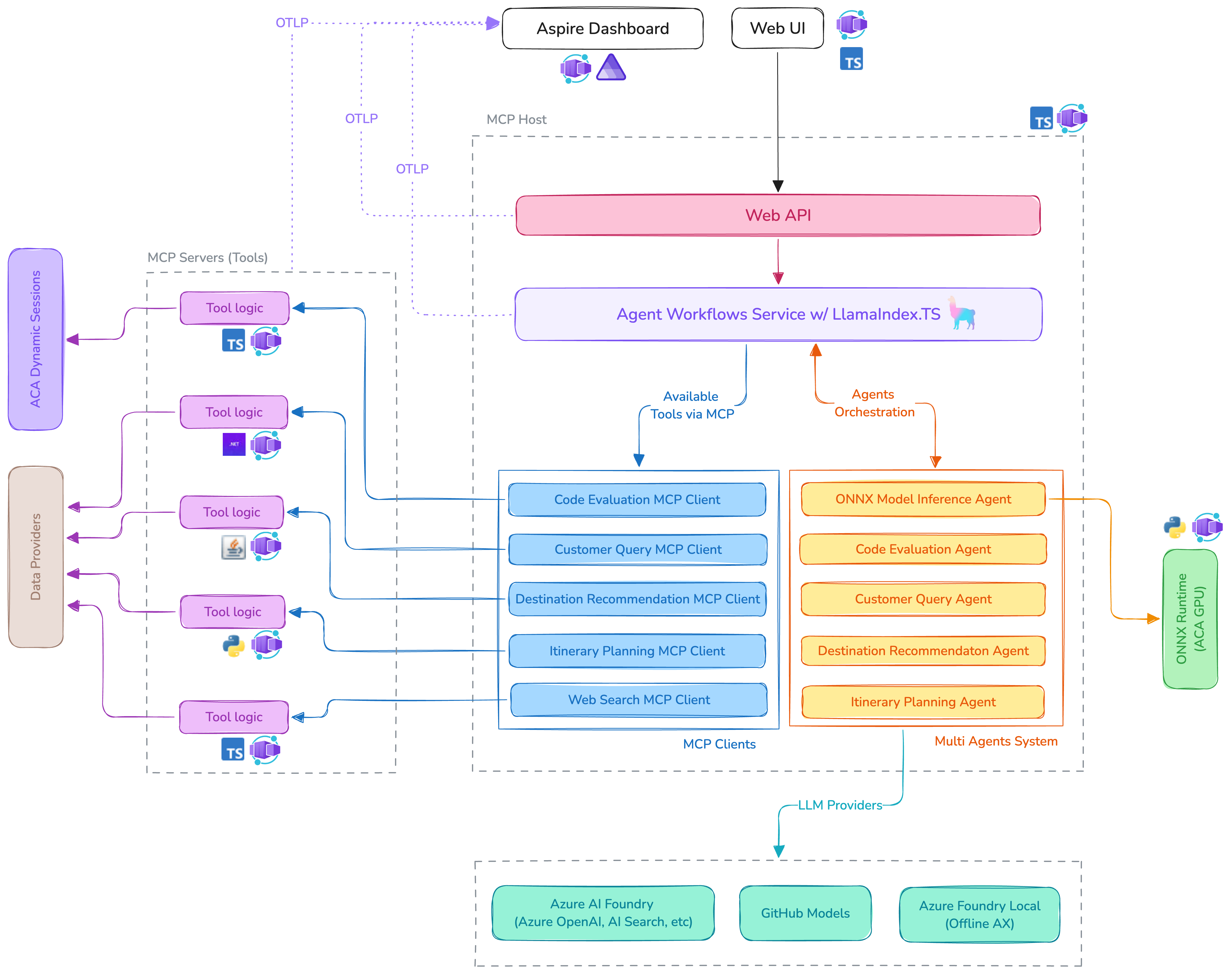
  • Agentes de viajes impulsados por IA de MCP - Ejemplo

    Introducción a ai Travel Agents, una aplicación de ejemplo de E2E que aprovecha Microsoft Agent Framework, LlamaIndex.TS y servidores MCP integrados en .NET, Java, Python y TypeScript para demostrar cómo los desarrolladores pueden coordinar varios agentes de IA para explorar escenarios de planificación de viajes.

    Explorar el repositorio ›

Compilación de aplicaciones de 🤖 IA

  • Agentes de IA para principiantes: un curso

    Este curso tiene 10 lecciones que abarcan los aspectos básicos de la creación de agentes de IA. Cada lección cubre su propio tema, así que empiece donde quiera.

    Ver curso ›
  • Inteligencia artificial generativa con el plan de estudios de JavaScript

    Una aventura de aprendizaje de JavaScript. Este curso GRATIS te lanza a una aventura de viaje en el tiempo, donde podrás conocer leyendas históricas con un giro divertido, mientras aprendes tecnologías de inteligencia artificial generativa.

    Curso de inicio ›
  • Plantillas de aplicación de IA destacadas

    Introducción a las plantillas de aplicación de IA. Edite e implemente en Azure mediante VS Code o GitHub Codespaces.

    Ver plantillas ›
  • Desarrollo de aplicaciones de IA con JavaScript

    Este artículo contiene una lista organizada de los mejores recursos de aprendizaje para desarrolladores de JavaScript que empiezan a crear aplicaciones de INTELIGENCIA ARTIFICIAL.

    Ver recursos ›

Ejemplos de OSS

Marcos de inteligencia artificial, herramientas y bibliotecas

  • Servidor MCP de Azure

    El servidor de Azure MCP implementa la especificación de MCP para una conexión sin problemas entre los agentes de IA y Azure.

  • LangChain.js

    Chat de IA sin servidor con RAG mediante LangChain.js

  • LlamaIndex.TS

    LlamaIndex.TS es un marco para crear aplicaciones de IA generativas agente conectadas a los datos.

  • MCP TypeScript SDK

    El SDK oficial de Typescript para los clientes y servidores del Protocolo de contexto de modelo

Seguridad en Azure

Aplicación de procedimientos recomendados de seguridad para las aplicaciones

Herramientas para desarrolladores de ⚙️ JavaScript

Más recursos de desarrollo

Azure para desarrolladores de JavaScript

Explore la eficacia de JavaScript en Azure a través de inicios rápidos, guías de How-To, ejemplos de códigos y mucho más.