Hub de développement

Microsoft pour les développeurs JavaScript

Tous les éléments de Microsoft pour les développeurs JavaScript

Agent IA avec les outils MCP à l’aide de LangChain.js

Agent IA avec les outils MCP à l’aide de LangChain.js

📢 Célébration de LangChain v1 avec un nouvel exemple de bout en bout ! Les agents IA + MCP pour interagir avec une API de Burger et fonctionner en mode serverless sur Azure.

Quoi de neuf ✨

  • OSS AI Summit - Construction avec LangChain

    OsS AI Summit est un événement en ligne interactif conçu pour montrer comment les frameworks IA open source permettent aux développeurs de créer, d’innover et de mettre à l’échelle plus rapidement. Nous mettons à l’honneur LangChain, l’infrastructure de pointe pour la création d’applications pilotées par l’IA en Python et JavaScript.

    S’inscrire à l’événement ›
  • À l’intérieur de la série Microsoft Foundry

    Découvrez les démonstrations pratiques et les procédures techniques qui vous montrent comment intégrer les derniers modèles, outils et fonctionnalités Microsoft Foundry dans vos flux de travail.

    Afficher la série ›
  • Leçon MCP dans le cours sur l’IA générative avec JS

    Suivez cette leçon pour commencer à utiliser MCP pour normaliser la façon d’exposer des invites, des ressources et des outils

    Prendre une leçon ›
  • Protocole de contexte de modèle pour les débutants

    Améliorez vos compétences en IA avec le Model Context Protocol (MCP) ! Le cours MCP de Microsoft pour débutants est ici !

    Aller au programme ›
  • Personnalisations GitHub Copilot remarquables

    Instructions, invites et configurations fournies par la communauté pour vous aider à tirer le meilleur parti de GitHub Copilot.

    Afficher les personnalisations ›
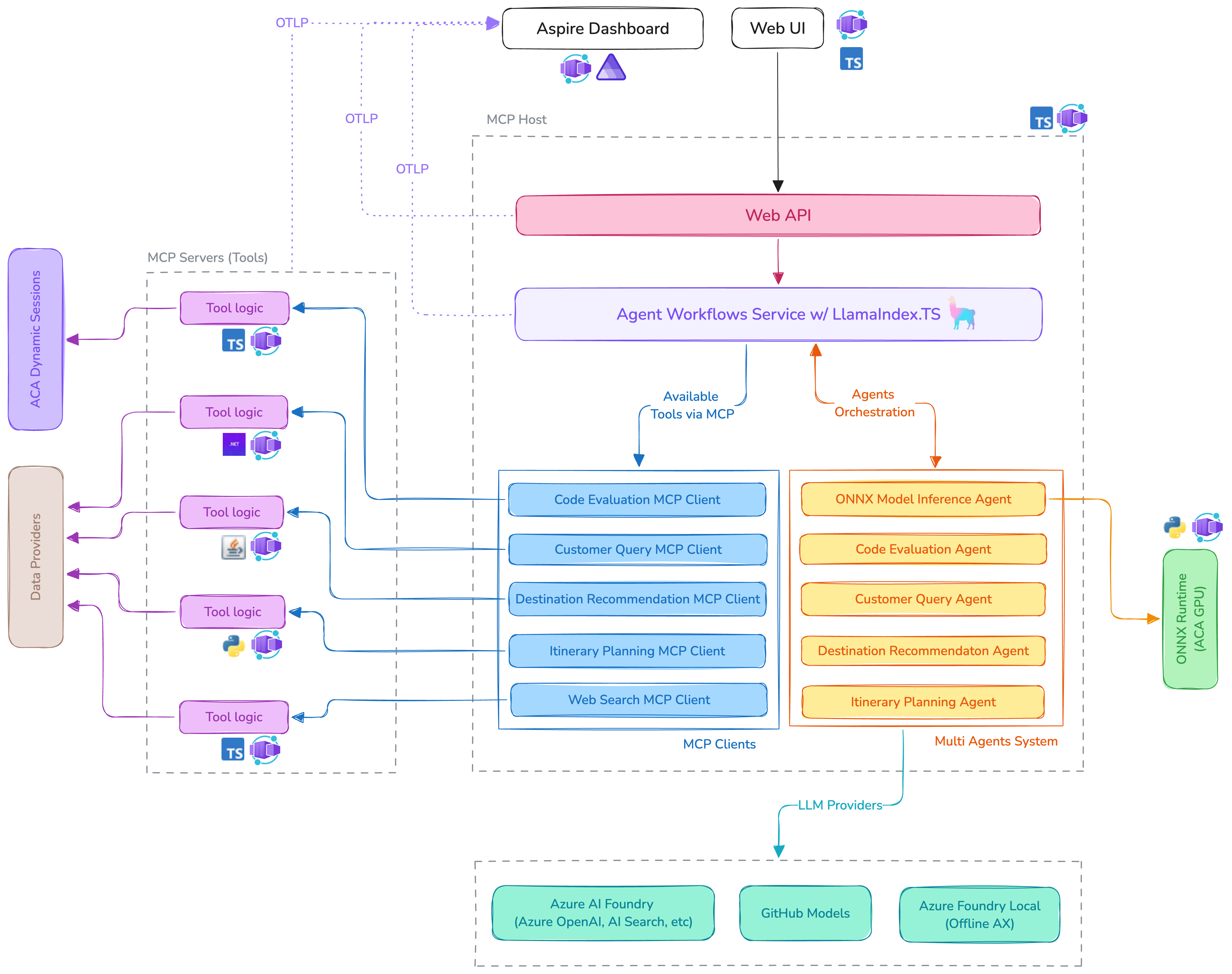
  • exemple d’agents de voyage IA alimentés par MCP

    Présentation des agents de voyage IA, exemple d’application E2E tirant parti de Microsoft Agent Framework, de LlamaIndex.TS et de serveurs MCP créés dans .NET, Java, Python et TypeScript pour montrer comment les développeurs peuvent coordonner plusieurs agents IA pour explorer les scénarios de planification de voyage.

    Explorer le dépôt ›

Créer des applications 🤖 IA

  • Agents IA pour les débutants - Cours

    Ce cours comporte 10 leçons couvrant les principes fondamentaux de la création d’agents IA. Chaque leçon couvre son propre sujet, alors commencez partout où vous le souhaitez !

    Afficher le cours ›
  • IA générative avec le programme d'études JavaScript

    Une aventure d’apprentissage JavaScript. Ce cours GRATUIT vous lance dans une aventure de voyage dans le temps, où vous allez rencontrer des légendes historiques avec une tournure amusante, tout en apprenant les technologies de l’IA générative.

    Commencer le cours ›
  • Modèles d’application IA proposés

    Prise en main des modèles d’application IA. Modifiez et déployez sur Azure à l’aide de VS Code ou gitHub Codespaces.

    Afficher les modèles ›
  • Développer des applications IA avec JavaScript

    Cet article contient une liste organisée des meilleures ressources d’apprentissage pour les développeurs JavaScript qui commencent à créer des applications IA.

    Voir les ressources ›

Exemples OSS

Frameworks, outils et bibliothèques IA

  • Serveur Azure MCP

    Le serveur Azure MCP implémente la spécification MCP pour une connexion transparente entre les agents IA et Azure.

  • LangChain.js

    Conversation AI serverless avec RAG à l’aide de LangChain.js

  • LlamaIndex.TS

    LlamaIndex.TS est une infrastructure permettant de créer des applications IA génératives agentiques connectées à vos données.

Sécurité sur Azure

Appliquer les meilleures pratiques de sécurité pour vos applications

Outils pour les développeurs ⚙️ JavaScript

  • Dramaturge

    Tests E2E automatisés sur Chromium, Firefox et WebKit avec une SEULE API

  • GitHub Copilot pour Azure

    Utiliser le langage naturel pour apprendre & déployer sur Azure, diagnostiquer & résoudre les problèmes

  • TypeSpec

    Décrire vos données pour générer des spécifications d’API, des schémas, du code, etc.

Autres ressources de développement

Azure pour les développeurs JavaScript

Explorez la puissance de JavaScript sur Azure via des guides de démarrage rapide, des guides de How-To, des exemples de codes et bien plus encore.