Hub pengembang

Microsoft untuk pengembang JavaScript

Semuanya dari Microsoft untuk pengembang JavaScript

Agen AI dengan alat MCP menggunakan LangChain.js

Agen AI dengan alat MCP menggunakan LangChain.js

📢 Merayakan LangChain v1 dengan contoh end-to-end yang baru! Agen AI + MCP untuk berinteraksi dengan Burger API dan menjalankan tanpa server di Azure.

Apa yang baru ✨

  • Konferensi OSS AI - Membangun dengan LangChain

    OSS AI Summit adalah acara online interaktif yang dirancang untuk menampilkan bagaimana kerangka kerja AI sumber terbuka memberdayakan pengembang untuk membangun, berinovasi, dan menskalakan lebih cepat. Kami menyoroti LangChain, kerangka kerja terkemuka untuk membuat aplikasi berbasis AI di Python dan JavaScript.

    Daftar untuk acara ›
  • Di dalam Microsoft Foundry Series

    Lihat demo praktis dan panduan teknis yang menunjukkan kepada Anda cara mengintegrasikan model, alat, dan fitur Microsoft Foundry terbaru ke dalam alur kerja Anda.

    Lihat seri ›
  • Pelajaran MCP dalam Generative AI dengan Kursus JS

    Selesaikan pelajaran ini untuk mulai menggunakan MCP untuk menstandarkan cara mengekspos prompt, sumber daya, dan alat

    Ambil pelajaran ›
  • Protokol Konteks Model untuk Pemula

    Tingkatkan keterampilan AI Anda dengan Model Context Protocol (MCP)! McP Microsoft untuk Pemula ada di sini!

    Buka kurikulum ›
  • Kustomisasi Copilot GitHub yang Luar Biasa

    Instruksi, petunjuk, dan konfigurasi yang diberikan oleh komunitas untuk membantu Anda memanfaatkan GitHub Copilot secara maksimal.

    Lihat kustomisasi ›
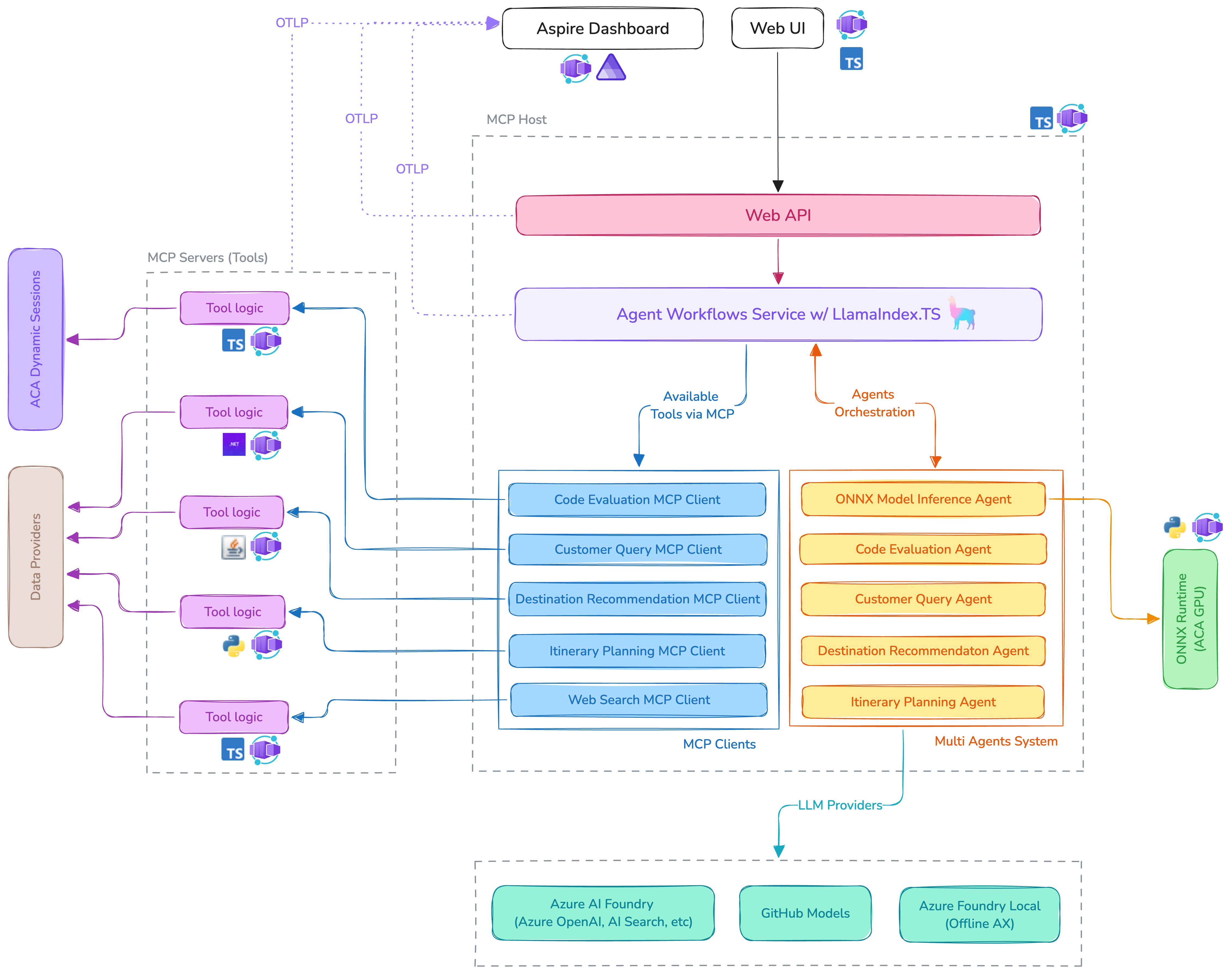
  • Sampel Agen Perjalanan Bertenaga AI yang Didukung oleh MCP

    Memperkenalkan Agen Perjalanan AI, aplikasi sampel E2E yang memanfaatkan server Microsoft Agent Framework, LlamaIndex.TS, dan MCP yang dibangun di .NET, Java, Python, dan TypeScript untuk menunjukkan bagaimana pengembang dapat mengoordinasikan beberapa agen AI untuk menjelajahi skenario perencanaan perjalanan.

    Jelajahi repositori ›

Membangun aplikasi 🤖 AI

  • Agen AI untuk pemula - Kursus

    Kursus ini memiliki 10 pelajaran yang mencakup dasar-dasar membangun Agen AI. Setiap pelajaran mencakup topiknya sendiri jadi mulailah di mana pun Anda suka!

    Lihat kursus ›
  • AI Generatif dengan Kurikulum JavaScript

    Petualangan Pembelajaran JavaScript. Kursus GRATIS ini membawa Anda ke dalam petualangan perjalanan waktu, di mana Anda dapat bertemu legenda sejarah dengan twist yang menyenangkan, sambil mempelajari teknologi AI Generatif.

    Mulai kursus ›
  • Templat aplikasi AI unggulan

    Mulai menggunakan templat aplikasi AI. Edit dan sebarkan ke Azure menggunakan Visual Studio Code atau GitHub Codespaces.

    Lihat templat ›
  • Mengembangkan aplikasi AI dengan JavaScript

    Artikel ini berisi daftar terorganisir sumber daya pembelajaran terbaik untuk pengembang JavaScript yang mulai membangun aplikasi AI.

    Lihat sumber daya ›

Sampel OSS

Kerangka kerja, alat, dan pustaka AI

  • Azure MCP Server

    Azure MCP Server mengimplementasikan spesifikasi MCP untuk koneksi yang mulus antara Agen AI dan Azure.

  • LangChain.js

    Obrolan AI tanpa server dengan RAG menggunakan LangChain.js

  • LlamaIndex.TS

    LlamaIndex.TS adalah kerangka kerja untuk membangun aplikasi AI generatif agenik yang terhubung ke data Anda.

Keamanan di Azure

Menerapkan praktik terbaik keamanan untuk aplikasi Anda

Alat untuk pengembang ⚙️ JavaScript

Sumber daya pengembangan lainnya

Pengembang Azure untuk JavaScript

Jelajahi kekuatan JavaScript di Azure melalui Mulai Cepat, Panduan How-To, sampel kode, dan lainnya.