OSS AI Summit - LangChain を使用した構築
OSS AI Summit は、オープンソースの AI フレームワークが開発者がより迅速に構築、革新、スケーリングできるようにする方法を示すために設計された対話型のオンライン イベントです。 Python と JavaScript で AI 駆動型アプリケーションを作成するための主要なフレームワークである LangChain に注目します。
イベントへの登録 ›このブラウザーはサポートされなくなりました。
Microsoft Edge にアップグレードすると、最新の機能、セキュリティ更新プログラム、およびテクニカル サポートを利用できます。
開発者ハブ
JavaScript 開発者向けの Microsoft のすべて
📢 新しいエンドツーエンドのサンプルで LangChain v1 を祝う! Ai Agents + MCP を使用して、Burger API と対話し、Azure 上でサーバーレスを実行します。
OSS AI Summit - LangChain を使用した構築
OSS AI Summit は、オープンソースの AI フレームワークが開発者がより迅速に構築、革新、スケーリングできるようにする方法を示すために設計された対話型のオンライン イベントです。 Python と JavaScript で AI 駆動型アプリケーションを作成するための主要なフレームワークである LangChain に注目します。
イベントへの登録 ›
Microsoft Foundry シリーズ内
最新の Microsoft Foundry モデル、ツール、および機能をワークフローに統合する方法を示す実用的なデモと技術的なチュートリアルをご覧ください。
シリーズの表示 ›
JS コースを使用したジェネレーティブ AI の MCP レッスン
プロンプト、リソース、ツールを公開する方法を標準化するために MCP の使用を開始するには、このレッスンを完了します
レッスンを受ける ›
初心者向けモデル コンテキスト プロトコル
モデル コンテキスト プロトコル (MCP) を使用して AI スキルを向上させる! Microsoft の初心者向け MCP コースはこちらです。
カリキュラムに移動 ›
素晴らしい GitHub Copilot のカスタマイズ
GitHub Copilot を最大限に活用するのに役立つ、コミュニティが提供する手順、プロンプト、構成。
カスタマイズの表示 ›
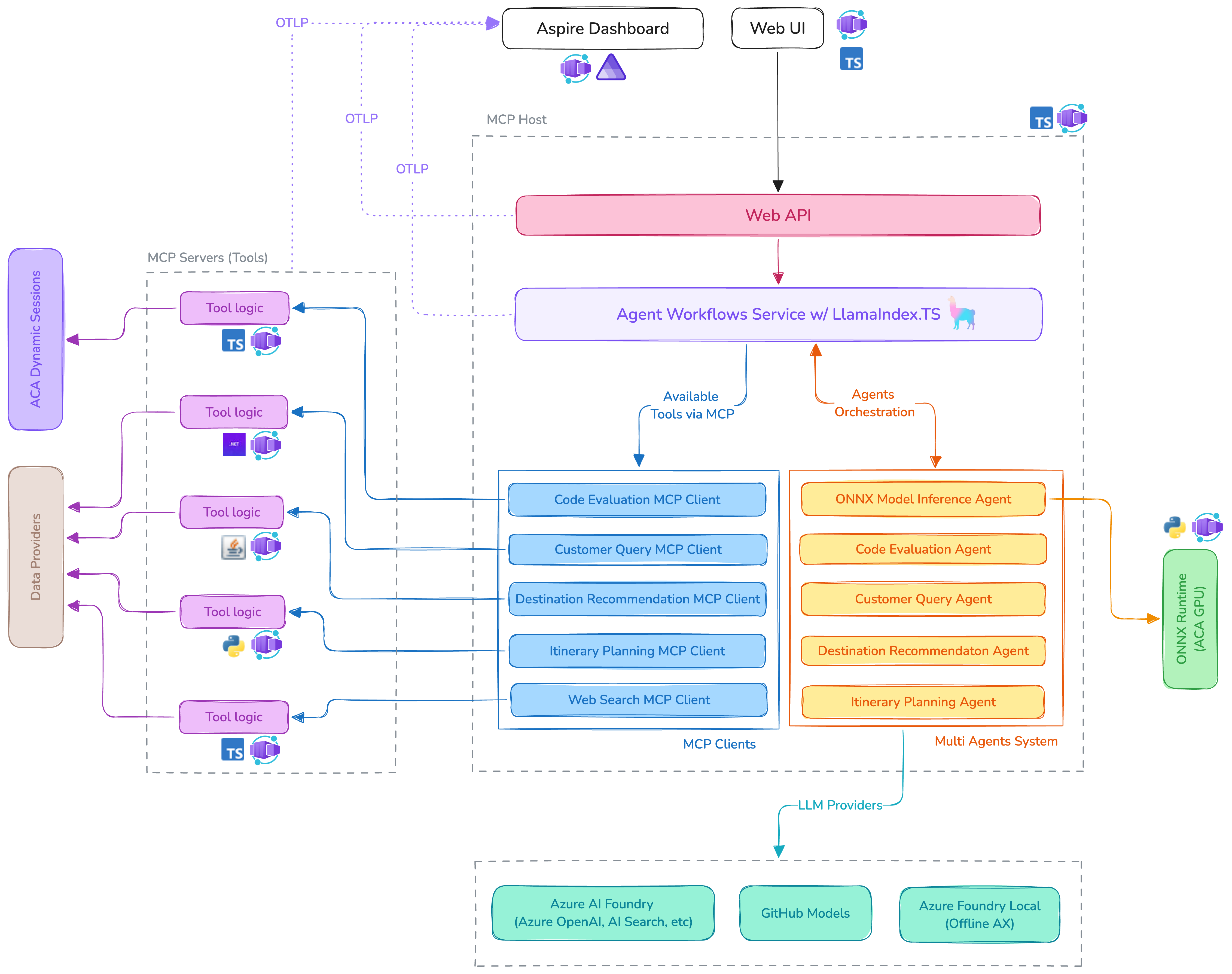
MCP搭載AIによる旅行代理店のサンプル
.NET、Java、Python、TypeScript で構築された Microsoft Agent Framework、LlamaIndex.TS、MCP サーバーを活用した E2E サンプル アプリケーションである AI Travel Agents を紹介し、開発者が複数の AI エージェントを調整して旅行計画シナリオを探索する方法を示します。
リポジトリを探索する ›
初心者向けリソース
JavaScript アプリケーションの開発の基礎について説明します。
TypeScript の概要 初心者向け Web 開発カリキュラム ペアプログラミングのための GitHub Copilot のマスタリング
アプリケーション開発
グローバル規模でアプリケーションを設計および構築する。
JavaScript 開発者向け Azure Azure プレビュー用の GitHub Copilot の概要 Azure Container Apps でコンテナー化された JavaScript アプリを実行する
初心者向け AI エージェント - コース
このコースには、AI エージェントの構築の基礎について説明する 10 のレッスンがあります。 各レッスンでは独自のトピックを取り上げますので、好きな場所から始めてください。
コースの表示 ›
JavaScript カリキュラムを使用した生成 AI
JavaScript 学習の冒険。 この無料コースでは、時間を旅する冒険に身を投げ、そこでは、ジェネレーティブ AI テクノロジを学びながら、楽しいひねりを加えて歴史的な伝説に出会います。
コースの開始 ›
おすすめの AI アプリ テンプレート
AI アプリケーション テンプレートの概要。 VS Code または GitHub Codespaces を使用して Azure に編集してデプロイします。
テンプレートの表示 ›
JavaScript を使用して AI アプリを開発する
この記事には、AI アプリの構築を開始する JavaScript 開発者向けの最適な学習リソースの一覧が整理されています。
リソースを参照 ›PYTHON、Node.js、Java、および .NET MCP サーバーを使用して AI による移動操作を効率化するマルチエージェント エンタープライズ アプリ。
Azure Container Apps 上の TypeScript に LlamaIndex を使用して RAG アプリを構築するためのスターター テンプレート。
このサンプルでは、LangChain.js と Azure を使用して、Retrieval-Augmented Generation でサーバーレス AI チャット エクスペリエンスを構築する方法を示します。
LangChain.js とモデル コンテキスト プロトコル (MCP) 統合を使用して、ハンバーガー レストランからハンバーガーを注文するサーバーレス AI エージェント。
Azure AI Agent Service を使用して JavaScript でエージェントを構築する
Azure Static Web Apps と Functions で GPT-4o を使用する Remix を利用したマイクロブログ アプリ。
Azure OpenAI API と対話するための再利用可能なコンポーネントを含む Lit ベースのフロントエンド。
Next.js と Azure Container Apps を使用した LlamaIndex プロジェクト。コード解釈のための Azure 動的セッションが特徴です。
RAG を使用して独自のデータ ソースにクエリを実行する ChatGPT スタイルのエクスペリエンスのデモ。
アイデアから制作までの YouTube ビデオ トランスクリプトに対してクエリを実行するために RAG を使用して構築された Q&A システム。
GitHub Codespaces と Ollama を使用して、ブラウザーで Phi-3 のような小さな言語モデルを実行します。
Entra ベースのキーレス認証と RBAC を使用して Azure OpenAI アクセスをプロビジョニングするためのサンプル。
Azure MCP Server は、AI エージェントと Azure 間のシームレスな接続のための MCP 仕様を実装します。
LangChain.js を使用した RAG を使用したサーバーレス AI チャット
LlamaIndex.TSは、データに接続されたエージェント生成 AI アプリケーションを構築するためのフレームワークです。
モデル コンテキスト プロトコル サーバーとクライアント用の公式 Typescript SDK
JavaScript 開発者向けの最も一般的なコード エディター
Microsoft Foundry のための Visual Studio Code 拡張機能
1 つの API を使用して Chromium、Firefox、WebKit 全体で E2E テストを自動化
AI ペア プログラマ
どこからでも、いつでも開発
自然言語を使用して Azure にデプロイ & 学習し、問題の診断 & トラブルシューティングを行う
API の仕様、スキーマ、コードなどを生成するためのデータを記述する
クラウドまたはローカルで簡単に AI モデルを検出して試す
その他の開発リソース
クイック スタート、How-To ガイド、コード サンプルなど、Azure での JavaScript の機能について説明します。