OSS AI 서밋 - LangChain을 사용하여 빌드
OSS AI Summit은 오픈 소스 AI 프레임워크를 통해 개발자가 더 빠르게 빌드, 혁신 및 스케일링할 수 있는 방법을 보여주기 위해 고안된 대화형 온라인 이벤트입니다. Python 및 JavaScript에서 AI 기반 애플리케이션을 만들기 위한 선도적인 프레임워크인 LangChain을 집중 조명합니다.
이벤트에 등록합니다 .개발자 허브
JavaScript 개발자용 Microsoft의 모든 항목
📢 새로운 엔드투엔드 샘플로 LangChain v1을 축하하세요! AI 에이전트 + MCP를 사용하여 Burger API와 상호 작용하고 Azure에서 서버리스를 실행합니다.
OSS AI 서밋 - LangChain을 사용하여 빌드
OSS AI Summit은 오픈 소스 AI 프레임워크를 통해 개발자가 더 빠르게 빌드, 혁신 및 스케일링할 수 있는 방법을 보여주기 위해 고안된 대화형 온라인 이벤트입니다. Python 및 JavaScript에서 AI 기반 애플리케이션을 만들기 위한 선도적인 프레임워크인 LangChain을 집중 조명합니다.
이벤트에 등록합니다 .
Microsoft Foundry 시리즈 내부
최신 Microsoft Foundry 모델, 도구 및 기능을 워크플로에 통합하는 방법을 보여 주는 실용적인 데모 및 기술 연습을 확인하세요.
시리즈 보기
JS 코스 내 생성 AI 관련 MCP 레슨
이 단원을 완료하여 MCP를 시작하여 프롬프트, 리소스 및 도구를 노출하는 방법을 표준화합니다.
수업 수강하기
초보자를 위한 모델 컨텍스트 프로토콜
MCP(모델 컨텍스트 프로토콜)를 사용하여 AI 기술을 평준화하세요! 초급자를 위한 Microsoft의 MCP 코스가 여기에 있습니다!
커리큘럼으로 이동 -
멋진 GitHub Copilot 사용자 지정
GitHub Copilot를 최대한 활용하는 데 도움이 되는 커뮤니티 기여 지침, 프롬프트 및 구성
사용자 지정 보기
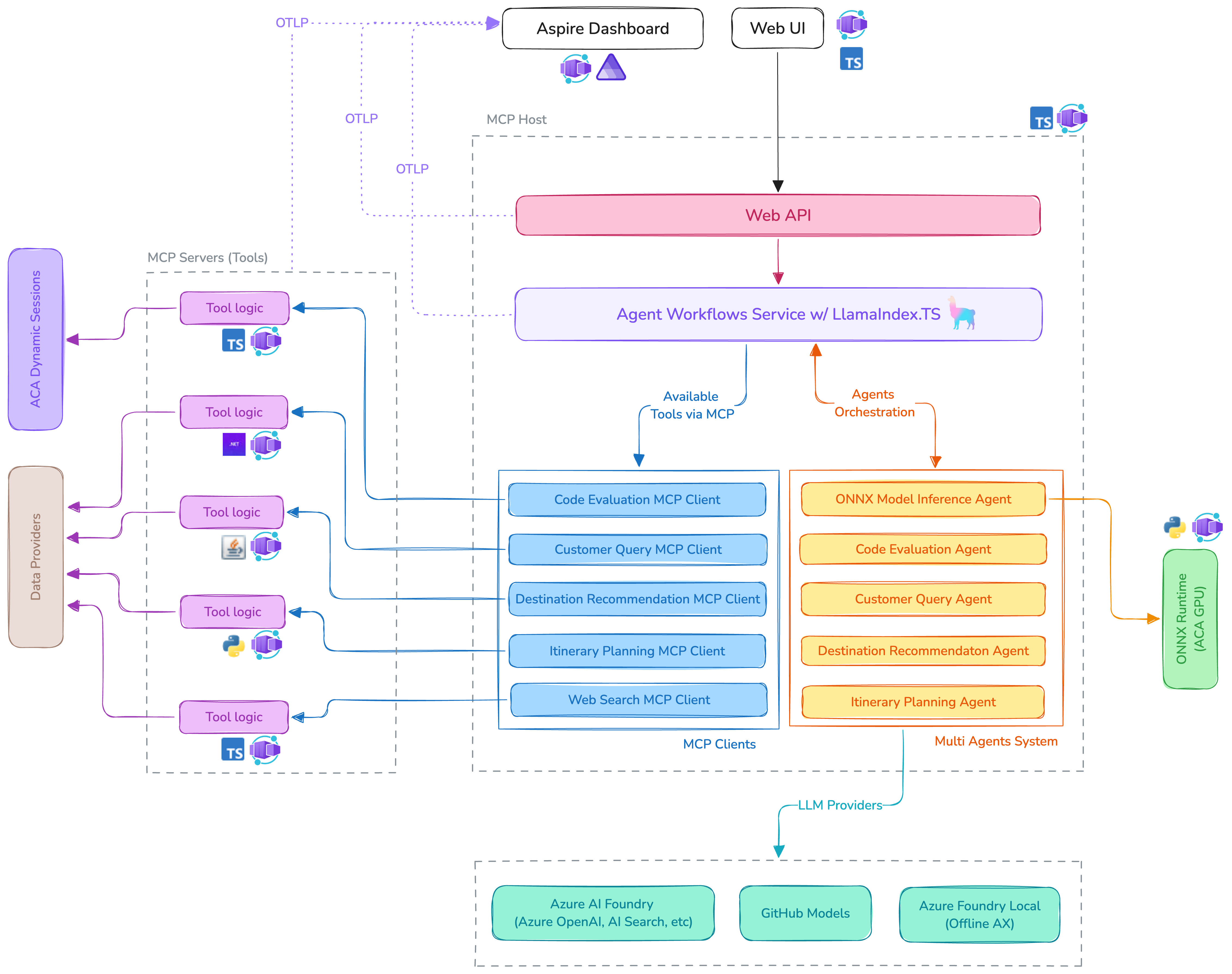
MCP-Powered AI 여행사 샘플
.NET, Java, Python 및 TypeScript에서 빌드된 Microsoft Agent Framework, LlamaIndex.TS 및 MCP 서버를 활용하는 E2E 샘플 애플리케이션인 AI Travel Agents를 소개하여 개발자가 여러 AI 에이전트를 조정하여 여행 계획 시나리오를 탐색하는 방법을 보여 줍니다.
리포지토리 살펴보기
초급 리소스
JavaScript 애플리케이션 개발의 기본 사항을 알아보고 시작하세요.
TypeScript 시작 초보자를 위한 웹 개발 커리큘럼 페어링된 프로그래밍을 위한 GitHub Copilot 마스터
애플리케이션 개발
전역 규모로 애플리케이션을 디자인하고 빌드합니다.
JavaScript 개발자용 Azure Azure Preview용 GitHub Copilot 시작 Azure Container Apps에서 컨테이너화된 JavaScript 앱 실행
프로덕션 환경에서
초보자를 위한 AI 에이전트 - 과정
이 과정에는 AI 에이전트 빌드의 기본 사항을 다루는 10개의 수업이 있습니다. 각 단원은 고유한 주제를 다루므로 원하는 곳 어디에서나 시작하세요!
과정 보기 -
JavaScript를 활용한 생성 AI 커리큘럼
JavaScript Learning Adventure입니다. 이 무료 코스는 생성 AI 기술을 학습하면서 재미있는 트위스트로 역사적 전설을 만날 수있는 시간 여행 모험으로 당신을 던져줍니다.
과정 시작 ›
주요 AI 앱 템플릿
AI 애플리케이션 템플릿을 시작합니다. VS Code 또는 GitHub Codespaces를 사용하여 Azure에 편집하고 배포합니다.
템플릿 보기
JavaScript를 사용하여 AI 앱 개발
이 문서에는 AI 앱 빌드를 시작하는 JavaScript 개발자를 위한 최상의 학습 리소스 목록이 포함되어 있습니다.
리소스를 참조하세요 .Python, Node.js, Java 및 .NET MCP 서버를 사용하여 AI로 이동 작업을 간소화하는 다중 에이전트 엔터프라이즈 앱입니다.
Azure Container Apps에서 TypeScript용 LlamaIndex를 사용하여 RAG 앱을 빌드하기 위한 시작 템플릿입니다.
이 샘플에서는 LangChain.js 및 Azure를 사용하여 Retrieval-Augmented Generation에서 서버리스 AI 채팅 환경을 빌드하는 방법을 보여 줍니다.
LangChain.js 및 MCP(모델 컨텍스트 프로토콜) 통합을 사용하여 햄버거 레스토랑에서 햄버거를 주문하는 서버리스 AI 에이전트입니다.
Azure AI 에이전트 서비스를 사용하여 JavaScript에서 에이전트 빌드
Azure Static Web Apps 및 Functions에서 GPT-4o를 사용하는 Remix 기반 마이크로 블로그 앱입니다.
Azure OpenAI API와 상호 작용하기 위해 재사용 가능한 구성 요소가 있는 Lit 기반 프런트 엔드입니다.
코드 해석을 위한 Azure 동적 세션이 포함된 Next.js 및 Azure Container Apps를 사용하는 LlamaIndex 프로젝트입니다.
RAG를 사용하여 사용자 고유의 데이터 원본을 쿼리하는 ChatGPT 스타일 환경의 데모입니다.
아이디어에서 프로덕션에 이르기까지 YouTube 비디오 대본을 쿼리하기 위해 RAG로 빌드된 Q&A 시스템입니다.
GitHub Codespaces 및 Ollama를 통해 브라우저에서 Phi-3과 같은 작은 언어 모델을 실행합니다.
Entra 기반 키 없는 인증 및 RBAC를 사용하여 Azure OpenAI 액세스를 프로비전하는 샘플입니다.
Azure MCP Server는 AI 에이전트와 Azure 간의 원활한 연결을 위한 MCP 사양을 구현합니다.
LangChain.js 사용하여 RAG로 서버리스 AI 채팅
LlamaIndex.TS 데이터에 연결된 에이전트 생성 AI 애플리케이션을 빌드하기 위한 프레임워크입니다.
모델 컨텍스트 프로토콜 서버 및 클라이언트에 대한 공식 Typescript SDK
JavaScript 개발자를 위한 가장 인기 있는 코드 편집기
Microsoft Foundry용 Visual Studio Code 확장
단일 API를 사용하여 Chromium, Firefox 및 WebKit에서 자동화된 E2E 테스트
AI Pair 프로그래머
언제 어디서나 개발
자연어를 사용하여 Azure에 배포하는 & 알아보고, 문제를 진단하고, & 문제 해결
데이터를 설명하여 API 사양, 스키마, 코드 등을 생성합니다.
클라우드 또는 로컬에서 쉽게 AI 모델 검색 및 시도
추가 개발 리소스
빠른 시작, How-To 가이드, 코드 샘플 등을 통해 Azure에서 JavaScript의 기능을 살펴봅니다.