Ontwikkelaarshub

Microsoft voor JavaScript-ontwikkelaars

Alles van Microsoft voor JavaScript-ontwikkelaars

AI-agent met MCP-hulpprogramma's met behulp van LangChain.js

AI-agent met MCP-hulpprogramma's met behulp van LangChain.js

📢 LangChain v1 vieren met een nieuw end-to-end voorbeeld! AI-agents + MCP om te communiceren met een Burger-API en serverloos uit te voeren in Azure.

Wat is er nieuw ✨

  • OSS AI Summit - Bouwen met LangChain

    De OSS AI Summit is een interactieve onlinegebeurtenis die is ontworpen om te laten zien hoe opensource AI-frameworks ontwikkelaars in staat stellen sneller te bouwen, te innoveren en te schalen. We aanbevelen LangChain, het toonaangevende framework voor het maken van AI-gestuurde toepassingen in Python en JavaScript.

    Registreren voor de gebeurtenis ›
  • Binnen de Microsoft Foundry Series

    Bekijk praktische demo's en technische overzichten die u laten zien hoe u de nieuwste Microsoft Foundry-modellen, hulpprogramma's en functies in uw werkstromen kunt integreren.

    Reeks weergeven ›
  • MCP-les in de Generatieve AI met JS-cursus

    Voltooi deze les om aan de slag te gaan met MCP om te standaardiseren hoe u prompts, resources en hulpprogramma's beschikbaar maakt

    Les volgen ›
  • Modelcontextprotocol voor beginners

    Uw AI-vaardigheden verbeteren met Model Context Protocol (MCP)! De MCP voor beginnerscursus van Microsoft is hier!

    Ga naar curriculum ›
  • Geweldige GitHub Copilot-aanpassingen

    Door de community bijgedragen instructies, prompts en configuraties om u te helpen optimaal gebruik te maken van GitHub Copilot.

    Aanpassingen weergeven ›
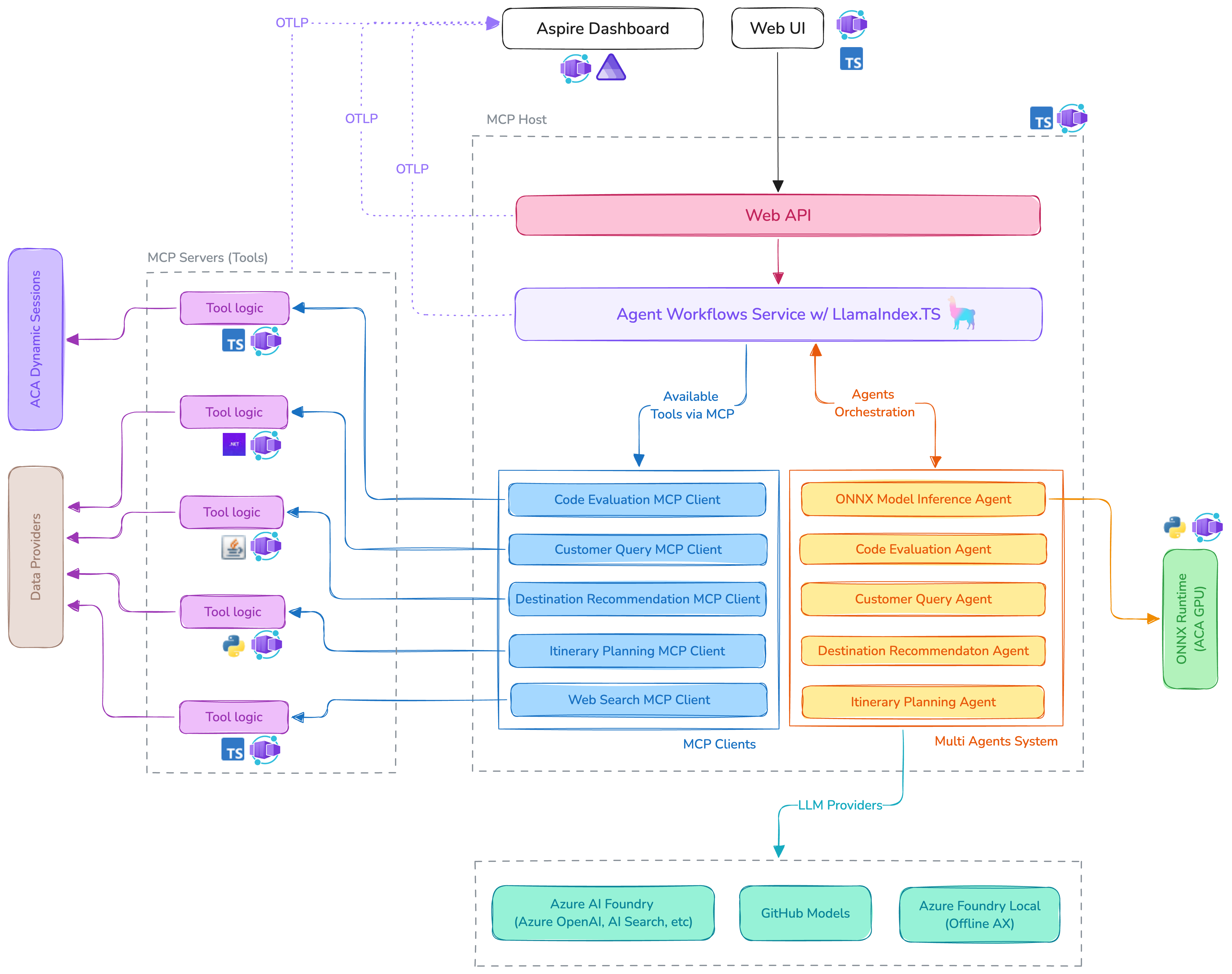
  • voorbeeld van MCP-Powered AI-reisagenten

    Introductie van AI Travel Agents, een E2E-voorbeeldtoepassing die gebruikmaakt van Microsoft Agent Framework, LlamaIndex.TS en MCP-servers die zijn gebouwd in .NET, Java, Python en TypeScript om te laten zien hoe ontwikkelaars meerdere AI-agents kunnen coördineren om reisplanningsscenario's te verkennen.

    Verken de opslagplaats ›

AI-apps bouwen 🤖

  • AI-agents voor beginners - Een cursus

    Deze cursus heeft 10 lessen over de basisprincipes van het bouwen van AI-agents. Elke les behandelt zijn eigen onderwerp, dus begin waar u maar wilt!

    Cursus weergeven ›
  • Generatieve AI met JavaScript Curriculum

    Een JavaScript Learning Adventure. Deze GRATIS cursus gooit u in een tijdreizend avontuur, waar u historische legenda's kunt ontmoeten met een leuke twist, terwijl u Generatieve AI-technologieën leert.

    Startcursus ›
  • Aanbevolen AI-app-sjablonen

    Aan de slag met AI-toepassingssjablonen. Bewerk en implementeer in Azure met behulp van VS Code of GitHub Codespaces.

    Sjablonen weergeven ›
  • AI-apps ontwikkelen met JavaScript

    Dit artikel bevat een georganiseerde lijst met de beste leerbronnen voor JavaScript-ontwikkelaars die aan de slag gaan met het bouwen van AI-apps.

    Resources bekijken ›

OSS-voorbeelden

AI-frameworks, hulpprogramma's en bibliotheken

  • Azure MCP-server

    De Azure MCP-server implementeert de MCP-specificatie voor een naadloze verbinding tussen AI-agents en Azure.

  • LangChain.js

    Serverloze AI Chat met RAG met behulp van LangChain.js

  • LlamaIndex.TS

    LlamaIndex.TS is een framework voor het bouwen van agentische AI-toepassingen die zijn verbonden met uw gegevens.

  • MCP TypeScript SDK

    De officiële Typescript-SDK voor modelcontextprotocolservers en -clients

Beveiliging in Azure

Aanbevolen beveiligingsprocedures afdwingen voor uw apps

Hulpprogramma's voor JavaScript-ontwikkelaars ⚙️

Meer ontwikkelresources

Azure voor JavaScript-ontwikkelaars

Verken de kracht van JavaScript in Azure via quickstarts, How-To handleidingen, codesamples en meer.