Centrum deweloperów

Microsoft dla deweloperów języka JavaScript

Wszystko od firmy Microsoft dla deweloperów języka JavaScript

Agent sztucznej inteligencji z narzędziami MCP korzystającymi z LangChain.js

Agent sztucznej inteligencji z narzędziami MCP korzystającymi z LangChain.js

📢 Świętujemy LangChain v1 z nowym przykładem end-to-end! Agenci sztucznej inteligencji oraz MCP mogą korzystać z interfejsu API burgera i uruchamiać funkcje w modelu bezserwerowym na platformie Azure.

Co nowego ✨

  • Szczyt sztucznej inteligencji o otwartym oprogramowaniu — budowanie przy użyciu LangChain

    Szczyt sztucznej inteligencji systemu operacyjnego to interaktywne wydarzenie online zaprojektowane w celu zaprezentowania, w jaki sposób struktury sztucznej inteligencji typu open source umożliwiają deweloperom tworzenie, wprowadzanie innowacji i szybsze skalowanie. W centrum uwagi LangChain, wiodąca platforma do tworzenia aplikacji opartych na sztucznej inteligencji w językach Python i JavaScript.

    Zarejestruj się na imprezie ·
  • Wewnątrz serii Microsoft Foundry

    Zapoznaj się z praktycznymi pokazami i przewodnikami technicznymi, które pokazują, jak zintegrować najnowsze modele, narzędzia i funkcje firmy Microsoft z przepływami pracy.

    Wyświetl serie ·
  • Lekcja MCP w kursie dotyczącym generatywnej sztucznej inteligencji z użyciem JS

    Ukończ tę lekcję, aby rozpocząć pracę z programem MCP w celu standaryzacji sposobu uwidaczniania monitów, zasobów i narzędzi

    Weź lekcję ·
  • Protokół kontekstu modelu dla początkujących

    Dostrajaj swoje umiejętności w zakresie sztucznej inteligencji za pomocą protokołu MCP (Model Context Protocol)! Kurs MCP dla początkujących firmy Microsoft jest tutaj!

    Przejdź do programu nauczania ·
  • Niesamowite dostosowania narzędzia GitHub Copilot

    Instrukcje, monity i konfiguracje utworzone przez społeczność, które pomogą Ci w jak największym stopniu wykorzystać narzędzie GitHub Copilot.

    Wyświetlanie dostosowań ·
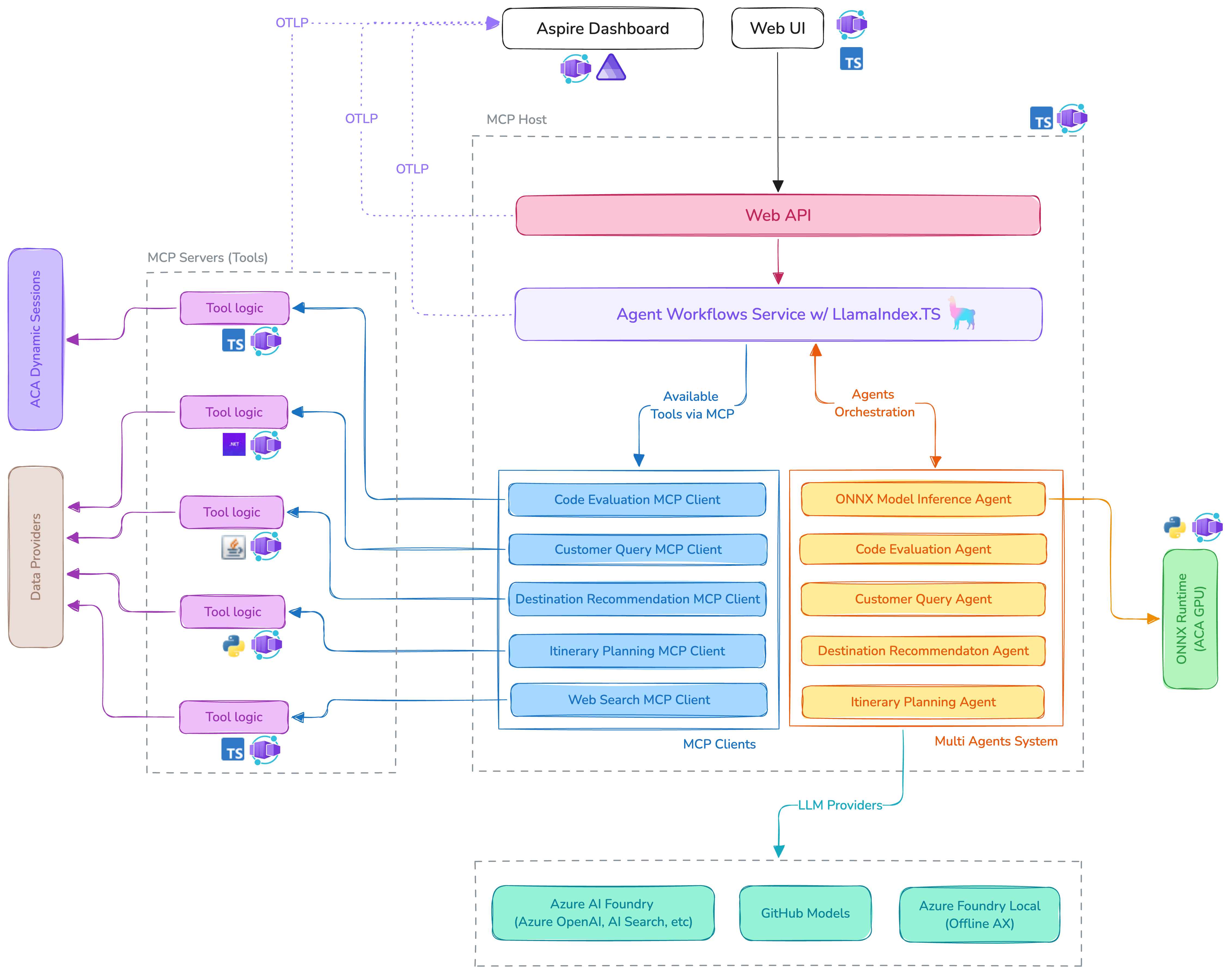
  • Przykład agentów podróży wspieranych przez MCP i sztuczną inteligencję

    Wprowadzenie do AI Travel Agents, przykładowej aplikacji end-to-end (E2E), która wykorzystuje Microsoft Agent Framework, LlamaIndex.TS i serwery MCP zbudowane na platformach .NET, Java, Python i TypeScript. Celem jest zademonstrowanie, jak deweloperzy mogą koordynować wielu agentów sztucznej inteligencji w eksploracji scenariuszy planowania podróży.

    Eksploruj repozytorium ›

Tworzenie aplikacji 🤖 sztucznej inteligencji

  • Agenci sztucznej inteligencji dla początkujących — kurs

    Ten kurs obejmuje 10 lekcji dotyczących podstaw tworzenia agentów sztucznej inteligencji. Każda lekcja obejmuje własny temat, więc zacznij od miejsca, w którym chcesz!

    Wyświetl kurs ·
  • Generowanie sztucznej inteligencji za pomocą programu nauczania w języku JavaScript

    Przygoda szkoleniowa języka JavaScript. Ten bezpłatny kurs rzuca Cię do przygody podróży czasowych, gdzie można spotkać się z historycznymi legendami z zabawnym zwrotem akcji, podczas nauki technologii generowania sztucznej inteligencji.

    Kurs startowy ·
  • Polecane szablony aplikacji sztucznej inteligencji

    Wprowadzenie do szablonów aplikacji sztucznej inteligencji. Edytowanie i wdrażanie na platformie Azure przy użyciu programu VS Code lub GitHub Codespaces.

    Wyświetlanie szablonów —
  • Tworzenie aplikacji sztucznej inteligencji za pomocą języka JavaScript

    Ten artykuł zawiera uporządkowaną listę najlepszych zasobów szkoleniowych dla deweloperów języka JavaScript, którzy zaczynają tworzyć aplikacje sztucznej inteligencji.

    Zobacz zasoby ·

Przykłady oprogramowania open-source

Struktury, narzędzia i biblioteki sztucznej inteligencji

  • Azure serwer MCP

    Serwer MCP platformy Azure implementuje specyfikację MCP w celu zapewnienia bezproblemowego połączenia między agentami sztucznej inteligencji i platformą Azure.

  • LangChain.js

    Bezserwerowy czat sztucznej inteligencji z narzędziem RAG przy użyciu LangChain.js

  • LlamaIndex.TS

    LlamaIndex.TS to platforma do tworzenia agentowych aplikacji generujących AI połączonych z Twoimi danymi.

  • MCP TypeScript SDK

    Oficjalny zestaw SDK języka Typescript dla serwerów i klientów protokołu kontekstu modelu

Narzędzia dla deweloperów ⚙️ języka JavaScript

  • Playwright

    Zautomatyzowane testowanie E2E w chromium, Firefox i WebKit przy użyciu jednego interfejsu API

  • TypeSpec

    Opisywanie danych w celu generowania specyfikacji interfejsu API, schematów, kodu i nie tylko

Więcej zasobów programistycznych

Platforma Azure dla deweloperów języka JavaScript

Poznaj możliwości języka JavaScript na platformie Azure za pomocą przewodników Szybki start, przewodników How-To, przykładów kodów i nie tylko.