Hub do desenvolvedor

Microsoft para desenvolvedores JavaScript

Tudo da Microsoft para desenvolvedores JavaScript

Agente de IA com ferramentas MCP usando LangChain.js

Agente de IA com ferramentas MCP usando LangChain.js

📢 Estamos a celebrar o LangChain v1 com um novo exemplo completo! Agentes de IA + MCP para interagir com uma API de Burger e executar de forma sem servidor no Azure.

O que há de novo ✨

  • OSS AI Summit - Desenvolvimento com LangChain

    O OSS AI Summit é um evento online interativo concebido para mostrar como os frameworks de IA open-source capacitam os programadores a construir, inovar e escalar mais rapidamente. Destacamos o LangChain, o framework líder para criar aplicações baseadas em IA em Python e JavaScript.

    Inscreva-se no evento ›
  • Dentro da Série Microsoft Foundry

    Veja demonstrações práticas e guias técnicas que lhe mostram como integrar os modelos, ferramentas e funcionalidades mais recentes do Microsoft Foundry nos seus fluxos de trabalho.

    Ver série ›
  • Aula de MCP no Curso de IA Generativa com JS

    Conclua esta lição para começar a usar o MCP para padronizar como expor prompts, recursos e ferramentas

    Fazer aula ›
  • Protocolo de Contexto de Modelo para Iniciantes

    Melhore suas habilidades de IA com o Model Context Protocol (MCP)! O curso MCP para Iniciantes da Microsoft está aqui!

    Ir para o currículo ›
  • Personalizações incríveis do Copilot do GitHub

    Instruções, sugestões e configurações fornecidas pela comunidade para ajudá-lo a aproveitar ao máximo o GitHub Copilot.

    Ver personalizações ›
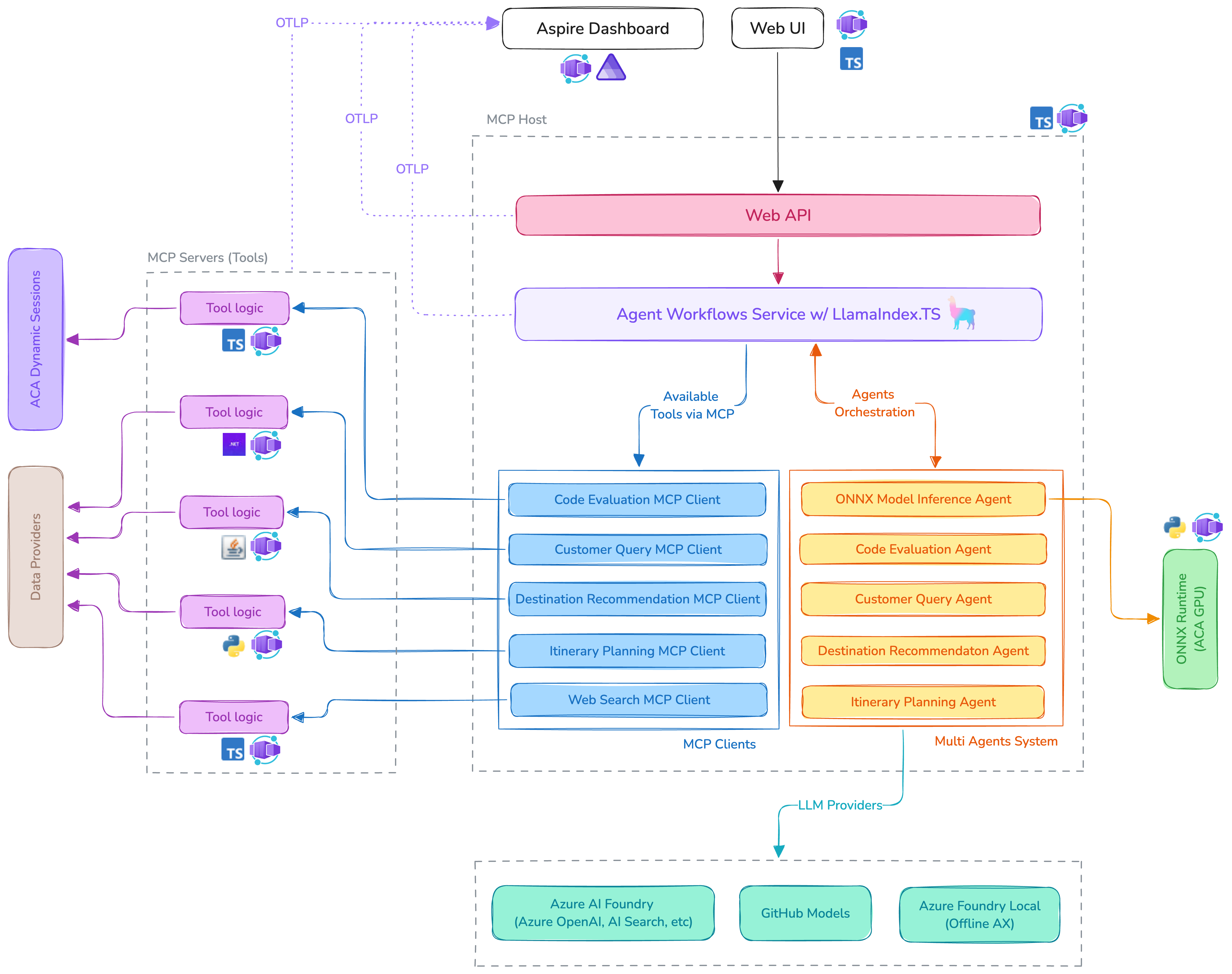
  • Exemplo de Agentes de Viagens com IA Potenciados por MCP

    Apresentamos AI Travel Agents, uma aplicação de exemplo E2E que utiliza o Microsoft Agent Framework, LlamaIndex.TS e servidores MCP integrados em .NET, Java, Python e TypeScript para demonstrar como os programadores podem coordenar múltiplos agentes de IA para explorar cenários de planeamento de viagens.

    Explore o repositório ›

Crie aplicativos 🤖 de IA

  • AI Agents para iniciantes - Um curso

    Este curso tem 10 lições que abrangem os fundamentos da construção de agentes de IA. Cada lição cobre o seu próprio tópico, por isso comece onde quiser!

    Ver curso ›
  • IA generativa com currículo JavaScript

    Uma aventura de aprendizagem em JavaScript. Este curso GRATUITO lança você em uma aventura de viagem no tempo, onde você pode conhecer lendas históricas com um toque divertido, enquanto aprende tecnologias de IA generativa.

    Iniciar curso ›
  • Modelos de aplicativos de IA em destaque

    Comece a usar modelos de aplicativos de IA. Edite e implante no Azure usando o VS Code ou o GitHub Codespaces.

    Ver modelos ›
  • Desenvolva aplicativos de IA com JavaScript

    Este artigo contém uma lista organizada dos melhores recursos de aprendizagem para desenvolvedores JavaScript que estão começando a criar aplicativos de IA.

    Ver recursos ›

Amostras de OSS

Estruturas, ferramentas e bibliotecas de IA

  • LangChain.js

    Bate-papo de IA sem servidor com RAG usando LangChain.js

  • LlamaIndex.TS

    LlamaIndex.TS é uma estrutura para criar aplicativos de IA generativa agentic conectados aos seus dados.

  • MCP TypeScript SDK

    O SDK oficial do Typescript para servidores e clientes do Model Context Protocol

Segurança no Azure

Aplique as práticas recomendadas de segurança para seus aplicativos

Ferramentas para desenvolvedores ⚙️ JavaScript

Mais recursos para o desenvolvimento

Azure para desenvolvedores JavaScript

Explore o poder do JavaScript no Azure através de Guias de início rápido, guias de How-To, exemplos de códigos e muito mais.