Центр разработчиков

Разработчики Microsoft для JavaScript

Все, что происходит от разработчиков Microsoft для JavaScript

Агент ИИ с инструментами MCP с помощью LangChain.js

Агент ИИ с инструментами MCP с помощью LangChain.js

📢 Празднуем выпуск LangChain версии 1 с новым комплексным примером! Агенты ИИ + MCP для взаимодействия с API Burger и запуска без сервера в Azure.

Новые возможности ✨

  • Саммит ИИ OSS — строительство с помощью LangChain

    Саммит ПО ИИ OSS — это интерактивное онлайн-мероприятие, предназначенное для демонстрации того, как платформы ИИ с открытым кодом позволяют разработчикам создавать, внедрять инновации и масштабироваться быстрее. Мы рассмотрим LangChain, ведущую платформу для создания приложений на основе искусственного интеллекта в Python и JavaScript.

    Регистрация для события ;
  • Внутри серии Microsoft Foundry

    Ознакомьтесь с практическими демонстрациями и техническими пошагами, которые показывают, как интегрировать последние модели Microsoft Foundry, инструменты и функции в рабочие процессы.

    Просмотр серии ;
  • Урок MCP в курсе генеративного ИИ с использованием JS

    Выполните этот урок, чтобы приступить к работе с MCP, чтобы стандартизировать предоставление запросов, ресурсов и инструментов

    Пройти занятие ›
  • Протокол контекста модели для начинающих

    Повышайте свои навыки работы с ИИ с помощью протокола контекста модели (MCP)! Microsoft MCP для начинающих курс здесь!

    Перейти к учебной программе ;
  • Удивительные настройки GitHub Copilot

    Инструкции, подсказки и конфигурации, созданные сообществом, помогут вам максимально эффективно использовать GitHub Copilot.

    Просмотр настроек ;
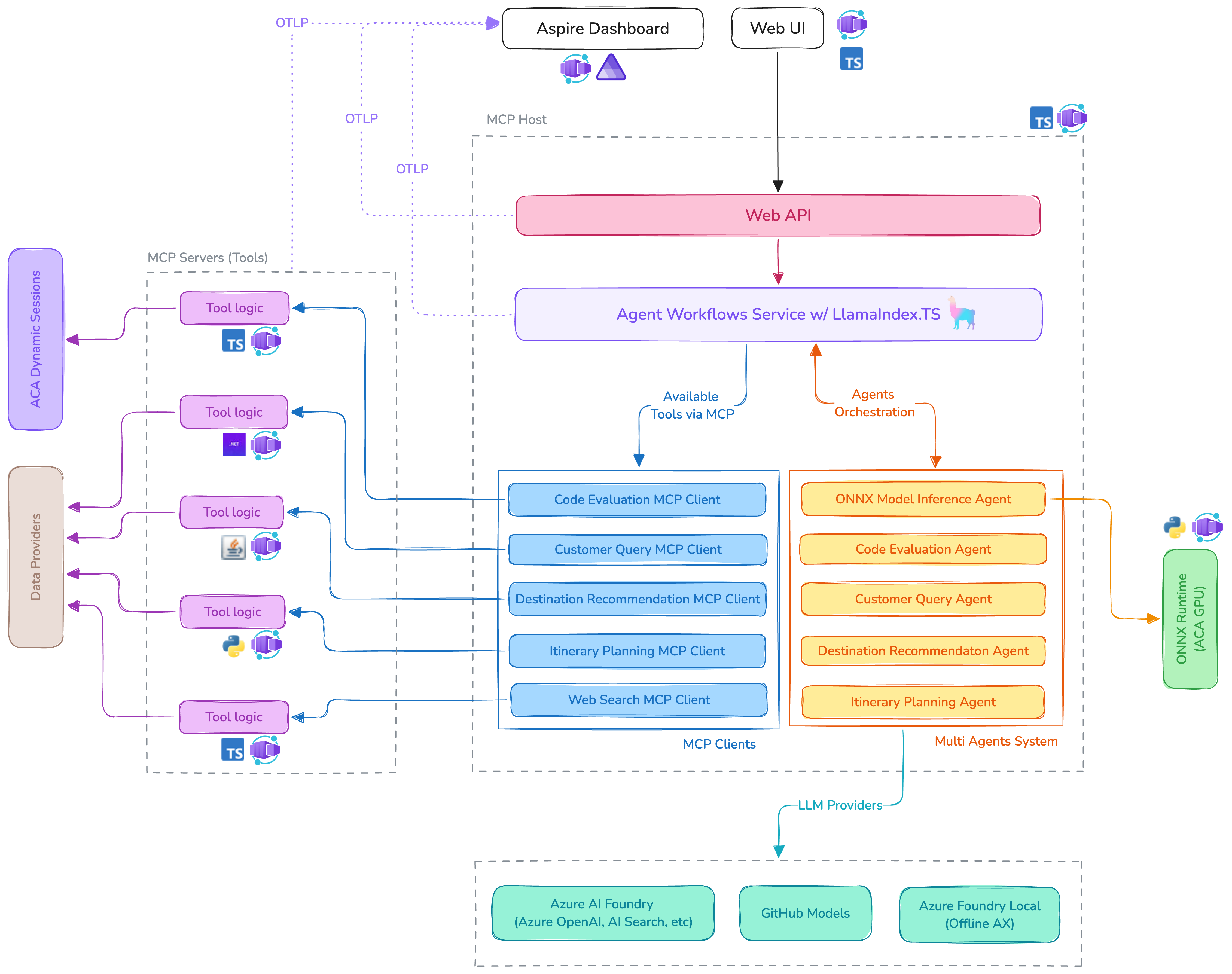
  • Пример MCP-Powered ИИ туристических агентов

    Знакомьтесь с AI Travel Agents, образцом приложения E2E с использованием Microsoft Agent Framework, LlamaIndex.TS и серверов MCP, написанных на .NET, Java, Python и TypeScript, чтобы продемонстрировать, как разработчики могут координировать нескольких агентов ИИ для исследования сценариев планирования путешествий.

    Изучение репозитория ;

Создание приложений искусственного 🤖 интеллекта

  • Агенты ИИ для начинающих — курс

    Этот курс содержит 10 уроков, охватывающих основы создания агентов ИИ. Каждый урок охватывает свой собственный раздел, чтобы начать там, где вы хотите!

    Просмотр курса ;
  • Создание искусственного интеллекта с помощью учебной программы JavaScript

    Приключение обучения JavaScript. Этот бесплатный курс бросает вас в путешествие во времени приключение, где вы можете встретиться с историческими легендами с веселой поворотом, в то время как обучение генеривных технологий ИИ.

    Начало курса ;
  • Рекомендуемые шаблоны приложений ИИ

    Начало работы с шаблонами приложений ИИ. Изменение и развертывание в Azure с помощью VS Code или GitHub Codespaces.

    Просмотр шаблонов ;
  • Разработка приложений ИИ с помощью JavaScript

    В этой статье содержится упорядоченный список лучших ресурсов обучения для разработчиков JavaScript, которые приступить к созданию приложений ИИ.

    См. ресурсы ;

Примеры OSS

Платформы ИИ, инструменты и библиотеки

  • Сервер Azure MCP

    Сервер Azure MCP реализует спецификацию MCP для простого подключения между агентами ИИ и Azure.

  • LangChain.js

    Бессерверный чат ИИ с RAG с помощью LangChain.js

  • LlamaIndex.TS

    LlamaIndex.TS — это платформа для создания агентических приложений ИИ, подключенных к данным.

  • MCP TypeScript SDK

    Официальный пакет SDK Typescript для серверов и клиентов протокола контекста модели

Безопасность в Azure

Применение рекомендаций по обеспечению безопасности для приложений

Средства для разработчиков ⚙️ JavaScript

  • Visual Studio Code

    Самый популярный редактор кода для разработчиков JavaScript

  • Драматург

    Автоматическое тестирование E2E в Chromium, Firefox и WebKit с помощью одного API

  • GitHub Copilot для Azure

    Использование естественного языка для изучения & развертывания в Azure, диагностики & устранения неполадок

  • TypeSpec

    Описание данных для создания спецификаций API, схем, кода и т. д.

Дополнительные ресурсы разработки

Разработчики Azure для JavaScript

Изучите возможности JavaScript в Azure с помощью кратких руководств, How-To руководства, примеры кодов и многое другое.