OSS AI 峰会 - 使用 LangChain 构建
OSS AI 峰会是一个交互式在线活动,旨在展示开源 AI 框架如何让开发人员更快地构建、创新和缩放。 我们聚焦 LangChain,这是在 Python 和 JavaScript 中创建 AI 驱动的应用程序的主要框架。
报名活动开发人员中心
面向 JavaScript 开发人员的Microsoft的所有内容
📢 使用新的端到端示例庆祝 LangChain v1! AI 代理 + MCP 通过汉堡 API 进行交互,并在 Azure 上无服务器运行。
适用于初学者的模型上下文协议
使用模型上下文协议(MCP)提高 AI 技能! Microsoft的 MCP 初学者课程在这里!
转到课程 •
真棒 GitHub Copilot 自定义
社区贡献的说明、提示和配置有助于充分利用 GitHub Copilot。
查看自定义项 ›
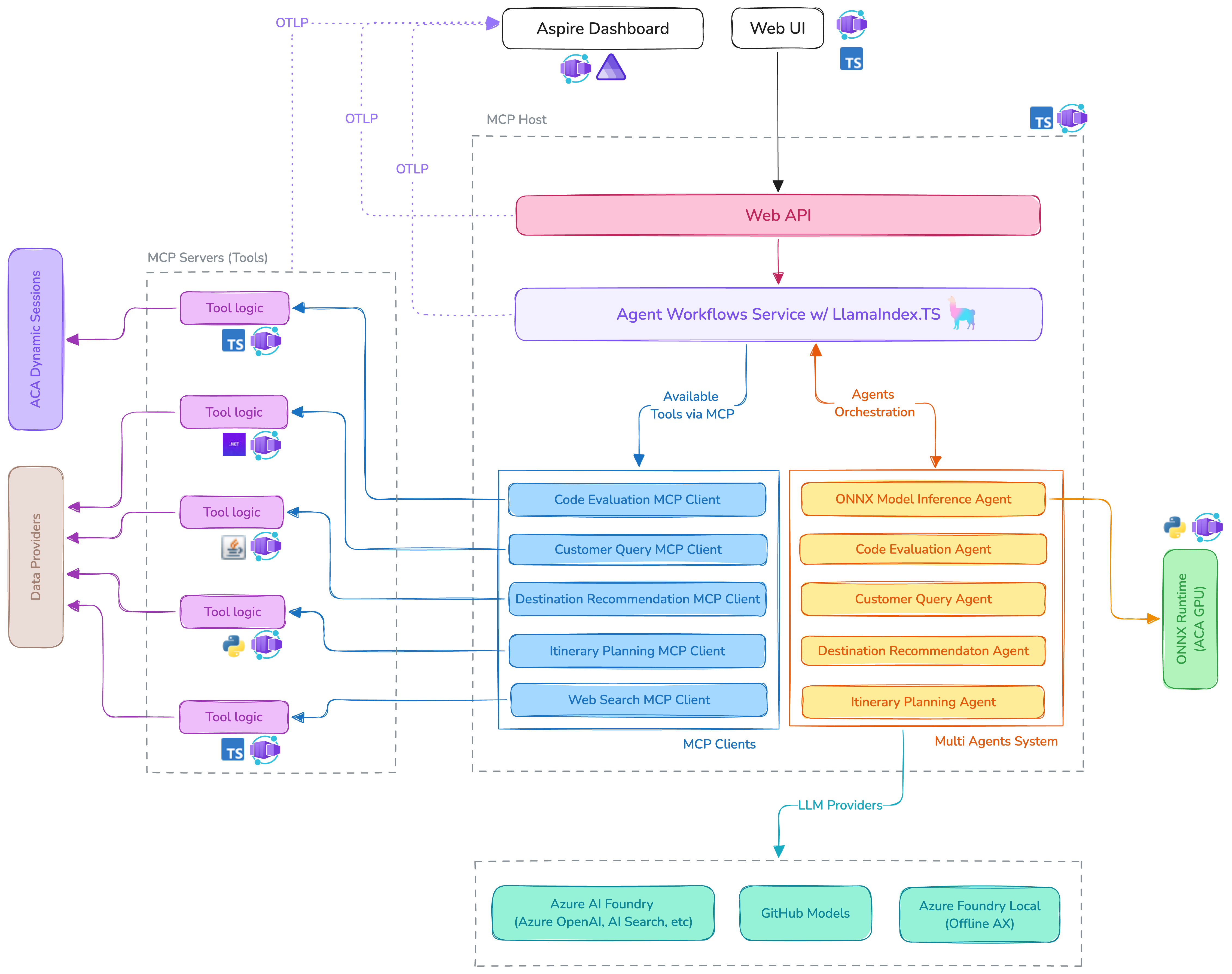
MCP 驱动的智能旅行社范例
介绍 AI Travel Agents,这是一个利用 Microsoft Agent Framework、LlamaIndex.TS 和 MCP 服务器(内置于 .NET、Java、Python 和 TypeScript)的 E2E 示例应用程序,演示开发人员如何协调多个 AI 代理来探索旅行规划方案。
浏览存储库 •
初学者资源
应用程序开发
面向初学者的 AI 代理 - 课程
本课程有 10 个课程,涵盖构建 AI 代理的基础知识。 每个课程都介绍自己的主题,因此无论你喜欢什么,都从哪里开始!
查看课程 •
带 JavaScript 课程的生成 AI
JavaScript 学习冒险。 此免费课程将你引入一个时间旅行的冒险,在那里你可以通过有趣的转折来满足历史传奇,同时学习生成 AI 技术。
开始课程 •
特色 AI 应用模板
AI 应用程序模板入门。 使用 VS Code 或 GitHub Codespaces 编辑并部署到 Azure。
查看模板 •
使用 JavaScript 开发 AI 应用
本文包含适用于开始构建 AI 应用的 JavaScript 开发人员的最佳学习资源列表。
查看资源 •使用 Python、Node.js、Java 和 .NET MCP 服务器简化使用 AI 的旅行作的多代理企业应用。
在 Azure 容器应用中使用 LlamaIndex for TypeScript 生成 RAG 应用的入门模板。
此示例演示如何使用 LangChain.js 和 Azure 生成 Retrieval-Augmented 生成无服务器 AI 聊天体验。
使用 LangChain.js 和模型上下文协议(MCP)集成的无服务器 AI 代理从汉堡店订购汉堡。
使用 Azure AI 代理服务在 JavaScript 中生成代理
将 GPT-4o 与 Azure 静态 Web 应用和 Functions 配合使用的 Remix 支持的微博应用。
一个基于 Lit 的前端,其中包含可重用的组件,用于与 Azure OpenAI API 交互。
使用 Next.js 和 Azure 容器应用的 LlamaIndex 项目,其中包含用于代码解释的 Azure 动态会话。
使用 RAG 查询自己的数据源的 ChatGPT 样式体验演示。
一个使用 RAG 构建的 Q&A 系统,用于查询 YouTube 视频脚本,从想法到生产。
通过 GitHub Codespaces 和 Ollama 在浏览器中运行小型语言模型(如 Phi-3)。
使用基于 Entra 的无密钥身份验证和 RBAC 预配 Azure OpenAI 访问的示例。
Azure MCP 服务器实现 MCP 规范,以实现 AI 代理与 Azure 之间的无缝连接。
使用 LangChain.js 通过 RAG 进行无服务器 AI 聊天
LlamaIndex.TS是用于构建连接到数据的代理生成 AI 应用程序的框架。
适用于模型上下文协议服务器和客户端的官方 Typescript SDK
JavaScript 开发人员最常用的代码编辑器
适用于 Microsoft Foundry 的 Visual Studio Code 扩展
使用单个 API 跨 Chromium、Firefox 和 WebKit 进行自动 E2E 测试
AI 对程序员
随时随地进行开发
使用自然语言学习部署到 Azure &,诊断 & 排查问题
描述用于生成 API 规范、架构、代码等的数据
轻松发现并试用云中的 AI 模型或本地模型
更多开发资源
通过快速入门、How-To 指南、代码示例等了解 Azure 上的 JavaScript 的强大功能。